• 奧博科技商標

    請登入以管理網站,按下開啟登入視窗

  • home

國立虎尾科技大學自動化工程系

:::

國立虎尾科技大學自動化工程系的Logo 國立虎尾科技大學自動化工程系

:::
  • 本系介紹
  • 課程標準
    • 大學部課程標準
    • 研究所課程標準
  • 師資陣容
    • 專任教授
    • 專任副教授
    • 專任助理教授
    • 講師
    • 兼任教授
    • 兼任副教授
    • 兼任助理教授
    • 兼任講師
    • 退休教師
    • 行政人員
  • 教學環境
    • 綜一館3F
      • 電腦輔助工程實驗室(CAE Lab)
      • 綜合加工廠(Manufacturing Shop)
    • 綜一館4F
      • 機電系統教學實習實驗室(Mechatronics Lab)
      • 微處理機實驗室(台達自動化實驗中心)(Microprocessors Lab)
      • 感測量測實驗室(Sensor and Measurement Lab)
    • 綜一館5F
      • 綜合電子實驗室(Electronics Lab)
      • 控制工程實驗室(Control Engineering Lab)
      • 智慧控制與節能實驗室(Smart Control and EnergySaving Lab)
    • 綜一館9F
      • 電磁感測控制及AI運算系統實驗室(ElectromagneticSensingControlandAIComputingLab)
  • 認識自動化
    • 學校願景
    • 院教育目標
    • 系所教育目標
    • 學生核心能力
    • 系所沿革
    • 虎科大實習(驗)室安全衛生工作守則
  • 章程辦法
  • 下載資源
    • 專題製作_評審申請表
    • 專題製作_期末報告格式
    • 期末報告_海報格式範例
    • 期中末報告_簡報格式範例(2023)
  • 校外實習
  • 歷年榜單
  • 首頁
  • 校首頁:教師徵聘

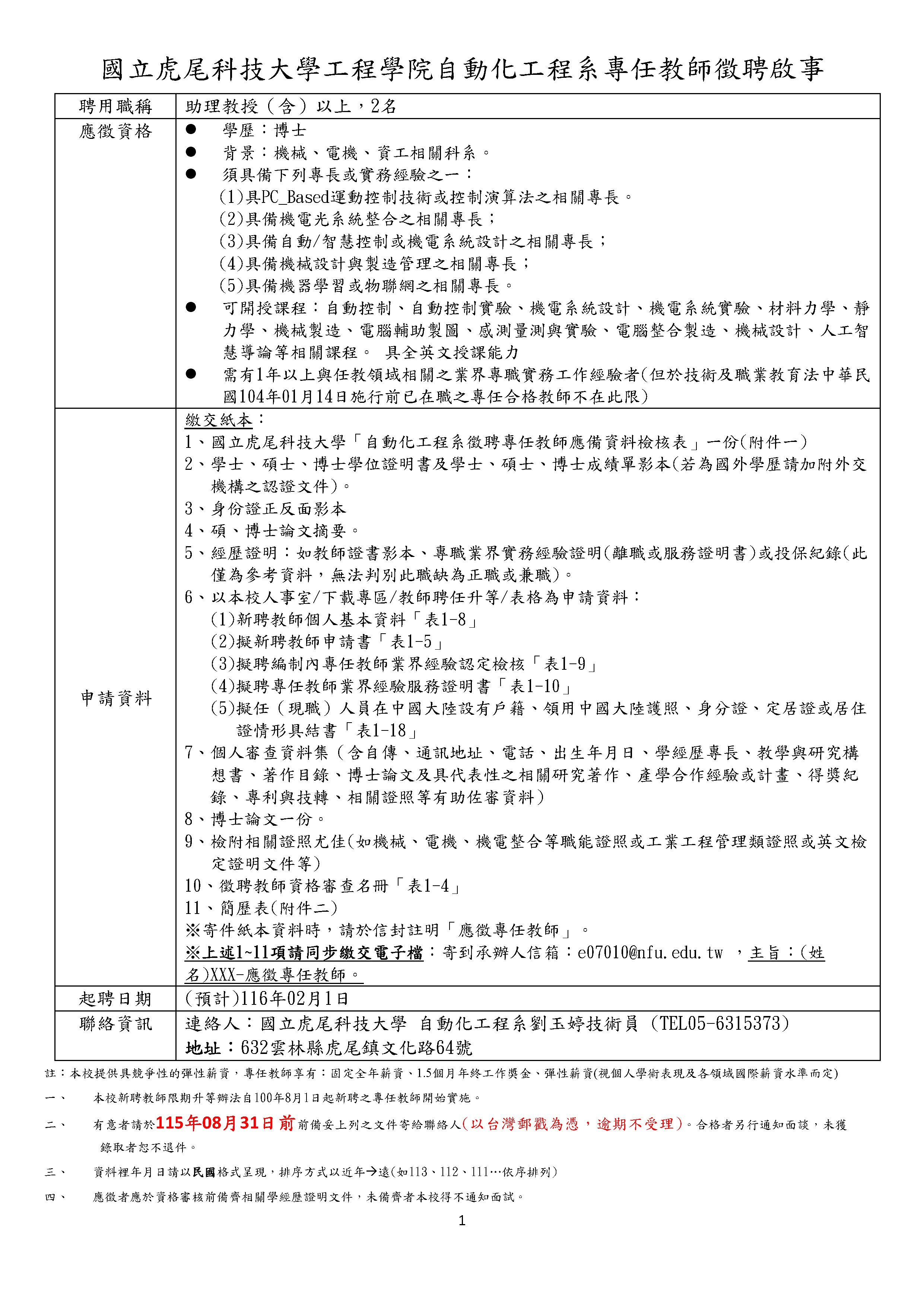
國立虎尾科技大學工程學院自動化工程系專任教師徵聘啟事
(公告至115年8月31日截止收件,台灣郵戳為憑)

  • 2026-04-17
  • 劉玉婷
  • 校首頁:教師徵聘
這是一張圖片
  • 國立虎尾科技大學工程學院自動化工程系專任教師徵聘啟事.jpg _附件一_徵聘專任教師應備資料查核表.jpg _附件二_專任教師應徵簡歷表.jpg

Line icon Share
Tweet
Print this page

國立虎尾科技大學自動化工程系

電話:05-6315380
傳真:05-6314486
地址:632 雲林縣虎尾鎮文化路64號綜合工程一館3樓
E-mail:autodpt@nfu.edu.tw
網頁維護:陳柏穎
網頁開發:潘郁升
協同製作:蔡官邑 陳祈安

奧博科技造訪人次 : 44590